In various fields (electrical engineering, piping, BIM, etc.), often clearance spaces have to be marked adjacent to the real component. This may be space to avoid collisions [e.g. for conveyors], maintenance spaces [e.g. for windows, devices for sun protection, boilers] or operation spaces [e.g. beside/in front of sanitary items like basins, showers].
For all these requirements there are some classes in the CNS classification, which create different basic geometric forms:
If products are equipped with the corresponding class characteristics (this is usually done automatically), you can display them in PARTdataManager (or other end media) by clicking on Show auxiliary geometry
the corresponding rooms can be visualized in the 3D view.
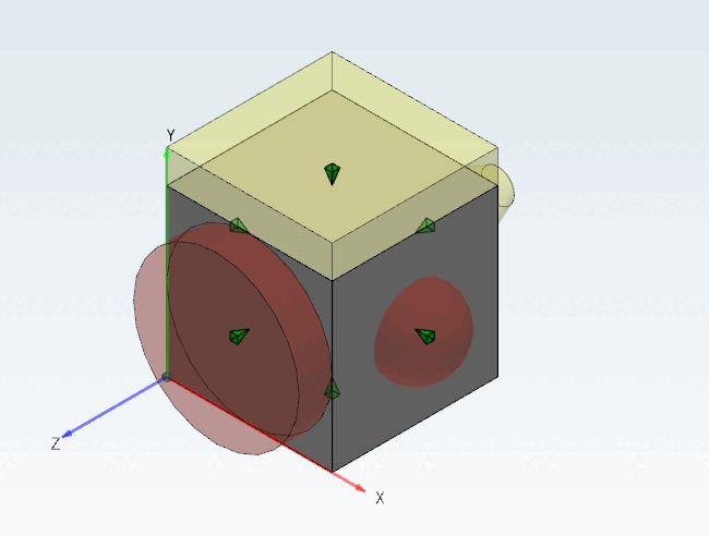
Box (the connection point must be in the center of the base area)
Cylinder (the connection point must be in the center of the base)
Sphere (the connection point must be in the center of the sphere)
Cone (the connection point must be in the center of the base)
Truncated cone (the connection point must be in the center of the base)
For this purpose, the desired class for the creation of a cuboid, cylinder, sphere, cone or obtuse cone is assigned to a certain connection point ( "Connection points [Connection points]"filter [Filter] ) in PARTproject under Type of Area.
In the Features [Attributes] dialog area, the class features 3D identification and 3D file name [3D filename] must be set as mandatory, otherwise the corresponding parameters for determining the geometry Length (Y), Width (X), Height (Z ) or Diameter in relation to the coordinates of the connection point.
Optionally assign the usage type under Type of Area feature in the list box:
![]() | Important |
|---|---|
Exception: Cones and truncated cones are only displayed as such if the type of area is also defined. | |
Assign the corresponding ECLASS Advanced usage type properties under the Type of barred area feature.
The features TransX, TransY, TransZ, RotateX, RotateY and RotateZ are available for translation and rotation. In the case of translation, the interfering body is shifted according to the axes of the connection point.
The rooms are colored with the $CADENAS_SETUP\partobjects\primitives\primitives.cfg
specified colors.
[Cube_Maintenance] id=cube_maintenance file=cube.3db type=primitive color=#00cccc [Cube_Clearance] id=cube_clearance file=cube.3db type=primitive color=#FFFF66 [Cube_Operation] id=cube_operation file=cube.3db type=primitive color=#CC2200
If in PARTdataManager the GeometryFormBox option is activated in the 3D view under Classification elements [Classification Elements], the individual class features are displayed.
Click on Show auxiliary geometry
the corresponding rooms are visualized.





![[Important]](https://webapi.partcommunity.com/service/help/latest/pages/jp/partwarehouse/doc/images/important.png)


![Classification elements [Classification Elements] -> GeometryFormBox](https://webapi.partcommunity.com/service/help/latest/pages/jp/partwarehouse/doc/resources/img/img_8597f6ef168642e9b8afb705cc03e361.png)
