7.2. Call PARTdesigner

PARTdesigner is called in PARTproject after selecting the desired file under Project selection and then either via context menu command or in the docking window Settings by clicking on the Edit button.[76]

Depending via which file the call happened, PARTdesigner is opened with specifically needed docking windows.

Following file types can be edited with the PARTdesigner:

  • *.3db file: Selection of desired file -> docking window Settings -> button Edit

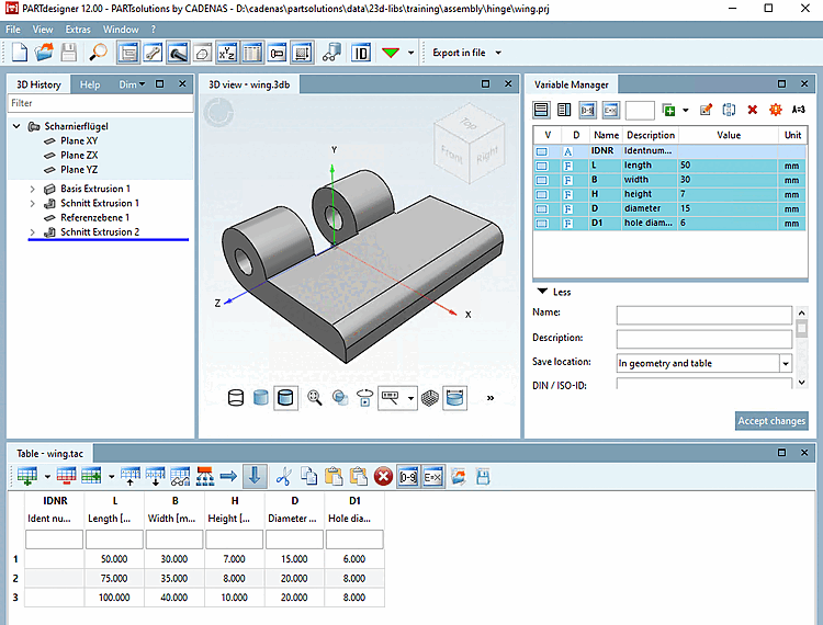
    -> PARTdesigner is opened with the docking windows 3D History, 3D view, Variable Manager and Table.

  • *.tab/tac file: Selection of desired file > tabbed page Settings -> Button Edit

    -> PARTdesigner is opened with the docking windows Table and Variable Manager.

  • *_asmcfg.prj file: Project selection -> context menu command Open with PARTdesigner

    -> PARTdesigner is opened with the docking windows Configurator, 3D view, Assembly and Table.

    The figure shows a fully built up assembly.

    The figure shows a fully built up assembly.




[76] However, if you call PARTdesigner in special cases directly, when using Floating licensing, a selection dialog may appear. On this see Section 5.1.1, “License selection dialog box at License Server licensing ”.