- 3.1.6.4.10.5.1. Partial search: Search for a combination of planar surfaces and their relationship
- 3.1.6.4.10.5.2. Partial search: Search for a surface including inner contour with a complex shape
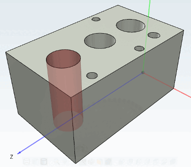
- 3.1.6.4.10.5.3. Partial search: Search for a hole pattern by selecting an area
- 3.1.6.4.10.5.4. Partial search: Search for negative parts
- 3.1.6.4.10.5.5. Search for raised characters (pattern recognition)
- 3.1.6.4.10.5.6. Partial search: Search for a 3D text
- 3.1.6.4.10.5.7. Partial search: Ignore cylinder lengths
- 3.1.6.4.10.5.8. Partial search: Different result similarities with and without consideration of the geometric arrangement
A combination of planar surfaces of connections is selected.
Result: Parts are also found that have more than 3 connections in total. The relationship between the features is the same as for the search part.
Search for a connector face including inner contours [Inner contours] (the number of inner contours must be identical in the search part and result part):
Depending on the accuracy [Accuracy] set, the result may also contain similar shapes.
Example: Selection of the upper surface of a flange with several holes.
To record the hole pattern, the Inner contours option must be activated. With this procedure, the hole type (e.g. conical) and the hole depth (component length) remain open.
Alternatively, you can also select the holes directly.
In this case, in addition to the hole pattern, the hole depth and type (e.g. conical) are also defined so that more specific results appear.
A suitable screw or drill bit can be searched for on the basis of a hole.
In this example, the feature occurs in very different parts.
You can search for raised letters, numbers or any characters on a part.
Example: Search for the number sequence "5 6".
Search results can contain the combination of "5 6" in different positions. However, the position of "5" and "6" in relation to each other must be exactly the same.
For example, if you are looking for a matching counterpart for a hole or a pin, it may be advantageous not to include the "length" attribute in the search.
In such a case, use the Ignore cylinder lengths search template.
If you are looking for a socket for a plug, you will mark the pins, but the hole length in the socket could be different. Set the Ignore cylinder lengths option.






















![[Note]](https://webapi.partcommunity.com/service/help/latest/pages/jp/partsolutions_user/doc/images/note.png)


