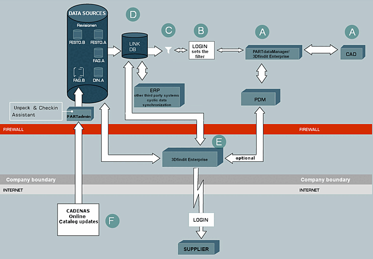
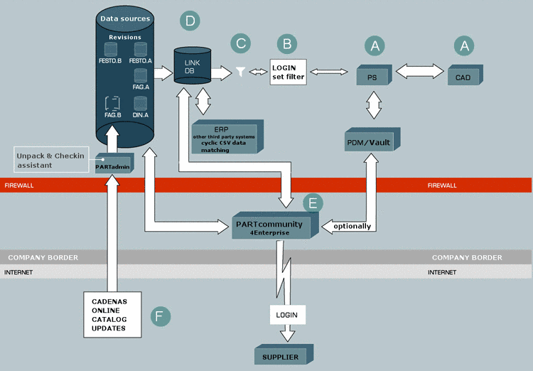
The following illustration shows the entire workflow between CAD, PARTsolutions, PDM/ERP, LinkDB, catalogs and external connections.
A During a design or purchasing process, the engineer or purchaser calls up the intelligent parts management system from CAD or from his workstation.
A detailed description of the PARTsolutions commands in CAD can be found under Chapter 2, Calling up ENTERPRISE 3Dfindit (Professional) from CAD systems in ENTERPRISE 3Dfindit (Professional) - User.
B : After identifying himself and his "role" through the system - this is generally enabled via Single Sign On (one-time operating system log-in) and central administration of the user data from a central LDAP database - he gets access on the central database for standard parts and supplier parts.
C Depending on the role and authorization of the user, the views of the parts inventory are different.
You can find a description of this from the user's perspective at Section 3.1.11, “PARTdataManager – ERP/PDM extensions ” in ENTERPRISE 3Dfindit (Professional) - User.
Detailed information on setting up the role rights system can be found under Section 4.7.1, “ ERP environment overview ”.
D : Geometric standard and supplier data like length, width, height are directly linked using a relational referencing database (LinkDB). Via online access or an online replication, any further data of the company can be linked. All data will be displayed in PARTsolutions. After selecting a part, the corresponding geometry is generated or taken from the PDM system and placed in the CAD system.
For the initial linking of data from third-party systems with PARTsolutions, see Section 1.1, “ Article assignment (initial filling of the LinkDB) ” in PARTwarehouse.
E : Via web technology, suppliers can access the same data online. PARTsolutions supports you with the definition of workflows like request or creation of material master numbers. Manufacturer catalogs are updated several times yearly. Information about product changes, improvements or revision of the product portfolio must also be contemporary available in your system.
F : To update parts catalogs, an integrated update assistant is therefore available, which determines whether your current data match with the newest catalog state of the manufacturer and determines new revision states to download. Of course the changes in the manufacturer catalogs will be shown before the installation and available data will be automatically revised. Whether the manufacturer's parts have changed or are just out of stock, will be recognized through an up-to-date check and can be handed on to the connected ERP system.

