1.3.10.4.  2D comparison

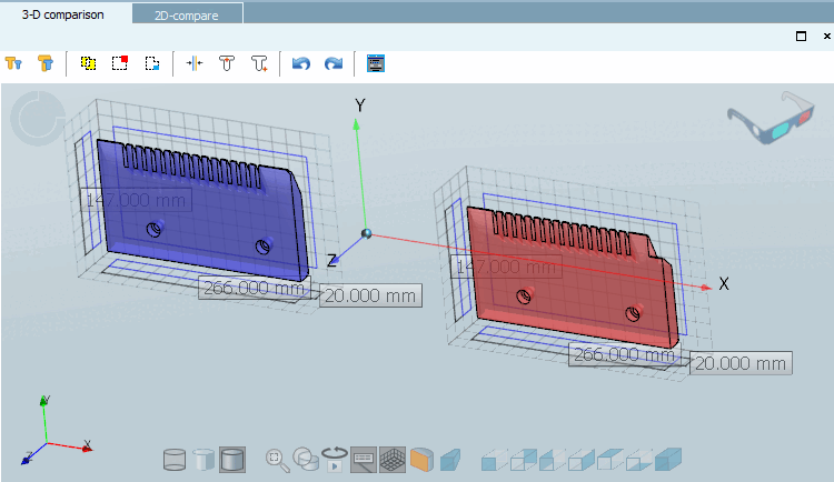
The parts comparison can be done in 3D as well as in 2D.

Component comparison [Part comparison] -> 3D comparison

Component comparison [Part comparison] -> 3D comparison

Component comparison [Part comparison] -> 2D comparison

Component comparison [Part comparison] -> 2D comparison