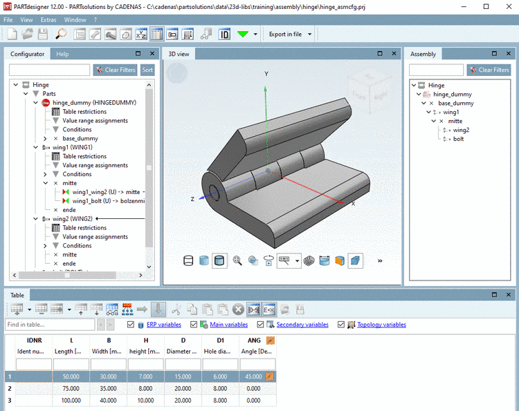
With V12 the module Configurator, which was part of PARTdataManager, has been integrated into the module PARTdesigner, so that annoying switching between different user interfaces is not necessary anymore. Configurator and Assembly are now docking windows inside PARTdesigner as well, which can be adjusted in size and position.
So information concerning SVN/QA state is directly available.
The Configurator is directly started from PARTproject.
Details can be found under Section 7.13, “Docking window "Configurator" / "Assembly"” in eCATALOGsolutions Manual.


