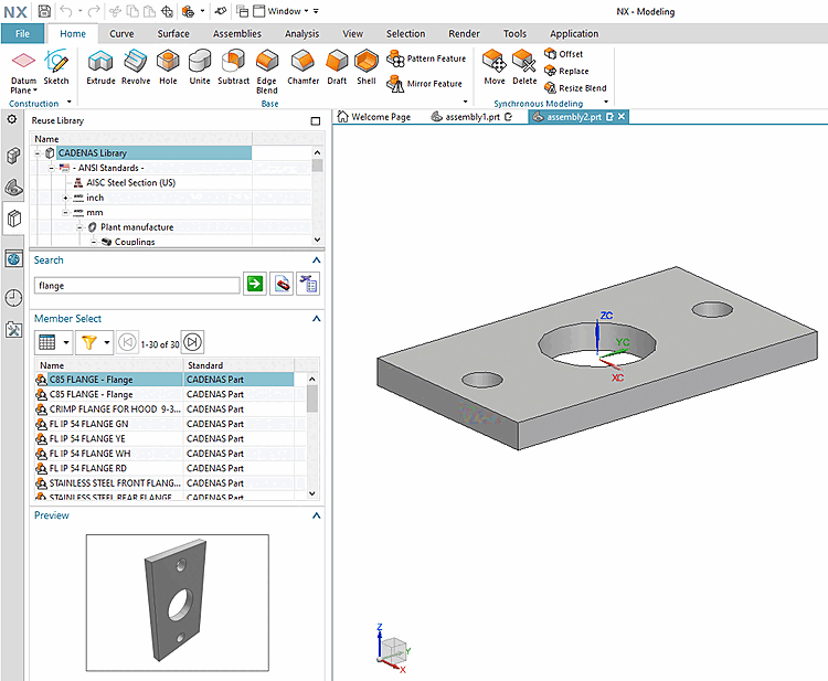
Catalogs of the CADENAS Library are displayed in a separate directory of the Reuse library and physically stored on the CADENAS PARTapplicationServer. The specific selection of the displayed catalogs and directories is controlled by license.
Browse the index tree or use the search function and then draw parts into the assembly via drag & drop as usual.
A simple image
(only preview images) of the CADENAS Library is stored under
%appdata%/Local/.
In order to directly call this file level use the context menu command Open Source Folder.
The Customer Defaults of the CADENAS library are specified by NX and are displayed under Reuse Library > tabbed page CADENAS Library.
For multiple users,
under Native NX, the
Library Directory should
be a common storage location like T:\nxreuseshared, for example.
When performing a new export then files are reused and not created
again.
Additional setting
options in the file siemenspsol.cfg are possible.
This configuration
file is stored under ..\Program
Files\Siemens\NX<Version>\NXPARTS\CADENAS.
Details on the single setting options can be found in the configuration file itself.




