会社案内及び グループ企業の案内等
部品メーカー向け次世代型3Dビジュアル検索エンジン
製品及びソリューションのサポートページへはこちらから
facebookやtwitterソーシャルメディア等
製品・サービスについてのお問合せは こちらから
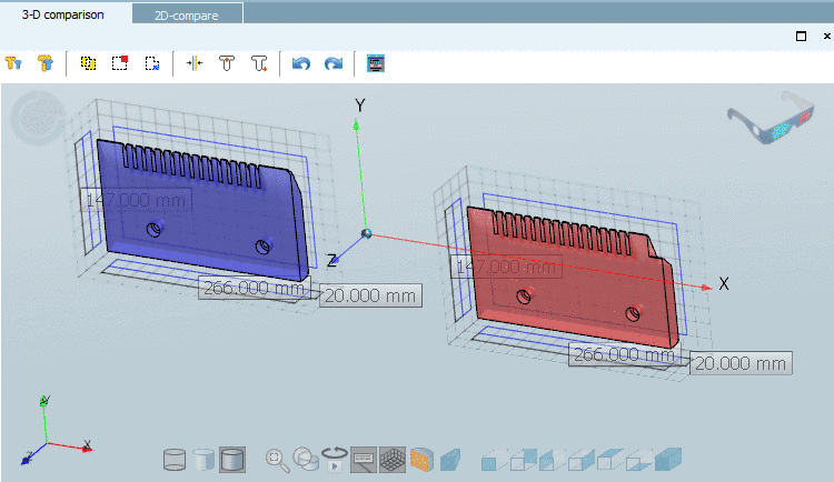
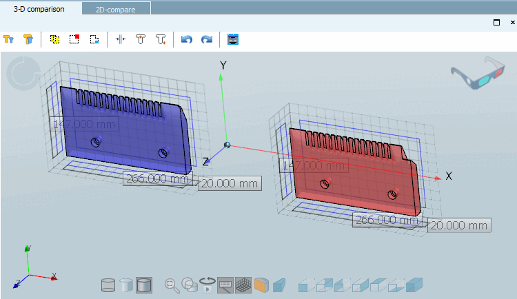
The parts comparison can be done in 3D as well as in 2D.
Component comparison [Part comparison] -> 3D comparison
Component comparison [Part comparison] -> 2D comparison