Length: Define extrusion via length input.
(Standard as before)
To first:
Until the first fully hit area
extrude. [Extrude up to the first fully hit surface.]
You can reverse the direction using the Reverse direction [Opposite direction] option.
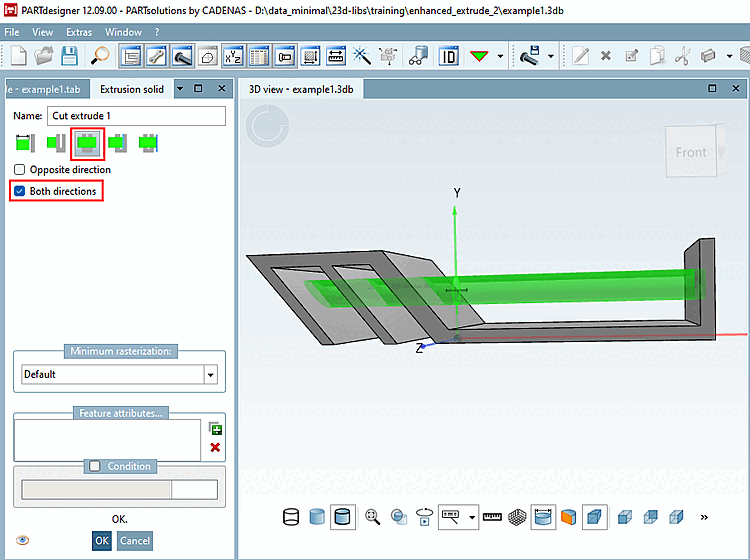
By all [Through all]:
Extrude to the end of the body. Only
Cut. [Extrude to the end of the body. Cut only.]
By activating the Both directions option, you can also perform the cut in both directions.
to area [To face]:
Up to selected area
extrude. [Extrude up to the selected face.]
If you want to change direction, use DO NOT select the Direction option but [Reverse direction] first click on the
new area
select [Select new face] and then select the desired new
Area.
-> The preview changes accordingly.
to Level [To plane]:
Up to selected level
extrude. [Extrude up to selected plane.]
Select the function and choose the desired level from the Select level [Select plane] list box.
![]() | Note |
|---|---|
Except for the
Feature | |

![[Note]](https://webapi.partcommunity.com/service/help/latest/pages/jp/partsolutions_user/doc/images/note.png)












