Select a layer and click on the context menu command Create new layer on selected area [Create plane on selected Face].
With a double-click choose the desired coordinate system.
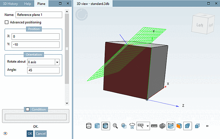
Under Position, you can move the layer by X/Y values and rotate it around a desired axis [Axis] with the set angle [Angle] under Orientation.
The following axes can be selected:
You can use this function to rotate a plane by a specific angle on a freely defined axis. Compare plane with rotation [Plane with rotation].
Example: The reference plane is shifted in the direction of Y axis (not the one of the global coordinate system, but the one of the selected [see above figure]) with the value of "-10" and rotated with 45° around the X axis (not the one of the global coordinate system, but the one of the selected [see above figure]).
If you activate the option under Advanced positioning, the dialog changes as follows:
For details, see above.


![[Note]](https://webapi.partcommunity.com/service/help/latest/pages/jp/partsolutions_admin/doc/images/note.png)

![Example: The reference plane is shifted in the direction of Y axis (not the one of the global coordinate system, but the one of the selected [see above figure]) with the value of "-10" and rotated with 45° around the X axis (not the one of the global coordinate system, but the one of the selected [see above figure]).](https://webapi.partcommunity.com/service/help/latest/pages/jp/partsolutions_admin/doc/resources/img/img_819cd3433b23467d8397b4551b421e31.png)
