In the History docking, with the secondary mouse key, click on the just created Sketch 1.
In the context menu, select Base -> Rotate....
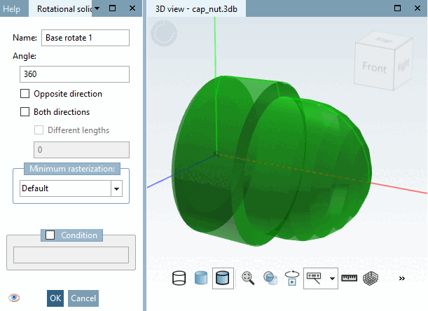
Dialog box Rotational solid: In the input field Angle, enter the default value 360° as Rotation angle.
-> In the docking window 3D view, a preview (half-transparent rotation body) is already displayed.
-> After confirming with the three-dimensional image of the "raw" solid nut object appears.



